You are here: BASIC Stamp Hardware > Connection Schematics

Connection Schematics

We recommend using a Parallax development board and cable for programming BASIC Stamp modules. When these items are not available, you may create your own board by duplicating the following diagrams with your own circuits and cables.

Be very careful to follow these diagrams closely; it is quite common for programming problems with the BASIC Stamp to be a result of a poorly made custom cable or programming connections on your applications board. For example, with the programming connections for all the BS2 models, it is possible to reverse a couple of wires and still get positive results using some of the "connection" tests and yet you still will not be able to communicate with the BASIC Stamp. It is vital that you check your connections with a meter and verify the pin numbering to avoid problems like this.

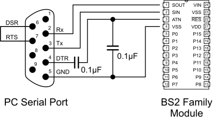
Programming and Run-time Communication Connections for all BS2 models

Though it is not shown, power must be connected to the BASIC Stamp to program it. Note that the programming connections for the 40-pin BS2p40 are the same as for the 24-pin BS2 models.

 

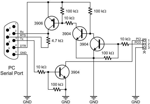
BS1 Programming Connections with BS1 Serial Adapter

Though it is not shown, power must be connected to the BS1 to program it.

 

BASIC Stamp 1 Serial Adapter

Starting with Version 2.1, the BASIC Stamp Editor/Compiler supports programming BASIC Stamp 1 modules through a standard serial connection using the adapter shown above and below. The adapter translates the voltage and mechanical differences of the BS1 to be compatible with the serial port. For convenience, Parallax manufactures the BASIC Stamp 1 Serial Adapter (#27111) that plugs into the end of a serial cable and connects to the programming header of the BS1.

 

For those that would like to make their own adapter, the schematic is shown below.

 

Go to Welcome page

BASIC Stamp Help Version 2.5.4

Copyright © Parallax Inc.

8/8/2012